Impedanzmessung für Hochspannungsnetze
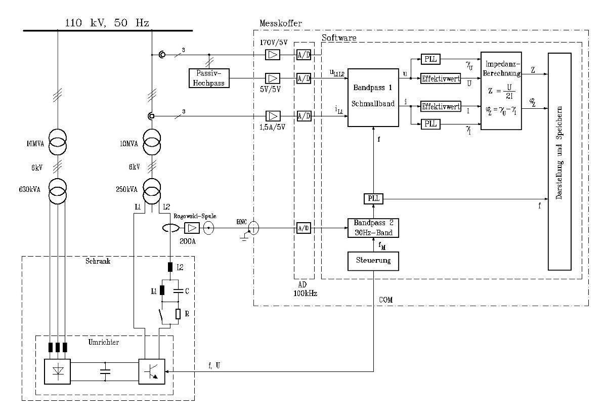
Für Impedanzmessung wird ein Mittelfrequenzumrichter
mit Nennleistung von 70kVA, Frequenzbereich von 0,5
bis 8 kHz, Nennspannung von 400V und maximalem
Ausgangsstrom von 150 A eingesetzt. Der Umrichter
speist einen Prüfstrom über Eigenbedarfstrafo in das
110-kV-Netz ein. Durch die Auswertung des
Messsignals von 110-kV-Spannungs- und Stromwandler
wird die Netzimpedanz gemessen. Zur Entkopplung des
Umrichters von der 400-V-50-Hz-Spannung wird eine
Parallelresonanzschaltung aus einer Drossel L1 und
einer Kapazität C verwendet. Der Widerstand R dient
zur Begrenzung des transienten Einschaltstroms und
wird ca. 1s nach dem Einschalten von einem Schütz S
überbrückt.
Von der Messsoftware, die hauptsächlich aus zwei
Bandpassfiltern, drei PLLs und einer Steuerung des
Umrichters besteht, wird der Frequenzgang der
Netzimpedanz automatisch gemessen. Die
Bandpassfilter sind Tschebyschev-Filter 6. Ordnung
mit einer Welligkeit im Durchlassbereich von 0,1
dB.
Bei den Messungen werden die herkömmlichen
Spannungs- und Stromwandler der 110-kV-Schaltanlage
eingesetzt. Diese Messwandler sind jedoch für die
Betriebsfrequenz von 50 Hz ausgelegt. Die
Frequenzgänge dieser Messwandler bei höheren
Frequenzen werden durch Kalibrierungsmessungen
ermittelt und später bei den Impedanzmessungen
berücksichtigt.




